必赢亚洲
必赢(亚洲)唯一官方网站
|
联系我们
|
English
必赢亚洲
必赢亚洲 概况
必赢亚洲 简介
必赢亚洲 领导
学术学位委员会
本科教学指导委员会
研究生教学指导委员会
机构设置
师资队伍
专职教师
兼职教师
人才招聘
人才培养
本科生教育
研究生教育
本科招生
研究生招生
科学研究
学科建设
科研机构
学术动态
党建工作
组织建设
党建动态
学习园地
学团工作
学工队伍
学生组织
学团动态
就业专栏
规章制度
纪检监察
人才培养
科学研究
干部培训
MPA教育
教育概况
导师概况
教育动态
招生信息
教学管理
MSW教育
教育概况
教育动态
招生信息
教学管理
交流合作
国际交流
服务地方
校友工作
培训中心
中心简介
课程模块
现场教学
办学条件
培训动态
联系我们
必赢亚洲
必赢亚洲 概况
必赢亚洲 简介
必赢亚洲 领导
学术学位委员会
本科教学指导委员会
研究生教学指导委员会
机构设置
师资队伍
专职教师
兼职教师
人才招聘
人才培养
本科生教育
研究生教育
本科招生
研究生招生
科学研究
学科建设
科研机构
学术动态
党建工作
组织建设
党建动态
学习园地
学团工作
学工队伍
学生组织
学团动态
就业专栏
规章制度
纪检监察
人才培养
科学研究
干部培训
MPA教育
教育概况
导师概况
教育动态
招生信息
教学管理
MSW教育
教育概况
教育动态
招生信息
教学管理
交流合作
国际交流
服务地方
校友工作
培训中心
中心简介
课程模块
现场教学
办学条件
培训动态
联系我们
人才培养
本科生教育
研究生教育
本科招生
研究生招生
全日制研究生招生
非全日制研究生招生
研究生教育
当前位置 :
必赢亚洲
>
人才培养
>
研究生教育
>
正文
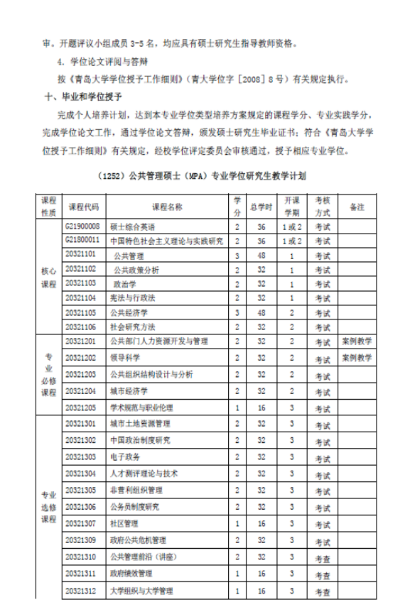
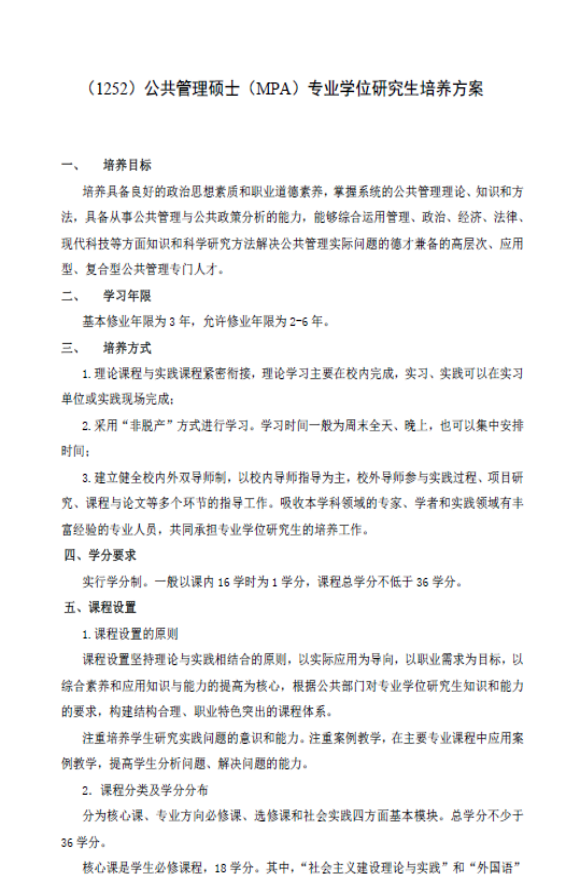
公共管理硕士(MPA)专业学位研究生培养方案
作者:
发布时间:2016-07-05
点击量:
上一篇:社会工作硕士(MSW)专业学位研究生培养方案
必赢(亚洲)唯一官方网站 版权所有
地址: 青岛市崂山区松岭路93号 邮编:266061